€0+

QuickPie Addon

I want this!

QuickPie Addon

€0+

QuickPie is a free blender addon for work more with the help of the quick pie modifier preset and add mirrors, array and more modifier in a quick way from the viewport with a pie menu.

Perfect Shading

For add more realism, need to bevel the sharp edge. We can do it with the bevel modifier and add a weighted normal modifier for have nice shading. But when we need to do it with many object, setting up those modifier can speend times, long times.

So with this addon we have just to press D and click on Perfect Shading

Bevel Feature

Under the perfect shading, you get bevel edge by weight and bevel vertex by weight. Those operator setting up bevel modifier for bevel edge or vertex with the weight as limit method. In a new version I hope add the mousse scrolling for change the number of segment.


Mirrors Modifiers

In blender when you add mirror, object if you need to do with multiple object. Select the axis, select the mirrors object can take many times.

So you can simply select the object who need modifier, after the mirror object and press D


Origin and Cursor Action

When I modeling, often I use the cursor as pivot point for rotate or scale object part. But I found but annoying to each time set the cursor to selection and the pivot to 3D Cursor. So I add in the pie menu the Cursor to selected an pivot point option.

In the same way, for set the object origin the basic Set Origin to geometry operators does'nt always put the origin were we wanted so you can use Set the object origin to selected. In a new version I hope add option for the cursor stay at the same place for this operator and the boolean operators.


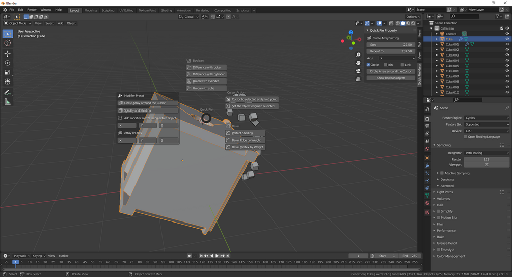
Quick Boolean

In blender the boolean is really helpful for add surface detail. But when we add boolean we always need to move and rotate the boolean object fit th surface. So we can simply QuickPie who setting up a boolean modifier with cube or cylinder at the selected face, edge or vertices. The rotation of the object wasn't apply so you can use the local transform orientation.

Of course, when the object have the perfect shading apply, the boolean is adding before the bevel modifier, for keep the perfect shading.


Array Preset

With QuickPie, you can add easily array modifier in a more faster way directly in the viewport.


With D you can increase the count, and with X decrease it.


Circle Array

The most hard array to setup is the circular array. So with QuickPie you get setting for circle array. We can do perfect circle but also semicircle or quater circle or more. You can use the option for link the duplication(Shift or Alt +D) or join all duplication in one object.



The last operators with Solidify and Shading. This operator setting up solidify modifier and if you press S we can add a quick shading.

I want this!
Size
46.9 KB
Powered by